澳门金沙娱乐城官网-金沙官网_百家乐网站_全讯网址

教學周

門戶系統 學生 教師 校友 考生 VPN 郵箱 圖書館 EN

南大新聞

首頁 / 南大新聞 / 正文

【開學季】萬名新生來報到 開啟人生新征程

作者:許航時間:2020-09-10
攝影 涂金鳳、董自能、鐘濤、羅昭淦 單位
  

本網訊(記者許航)9月9日至11日,學校2020級新生入學報到工作安全有序開展,來自全國各地的萬余名新生懷揣夢想踏入南昌大學校門,成為新一代校園主人翁,正式開啟大學新征程。

常態化防控保安全

學校專門制定開學工作方案,依法、科學、精準抓好校園常態化疫情防控,維護正常教育教學秩序,確保校園安全。按照“錯區域、錯層次、錯時、錯峰”“屬地統籌”和常態化、精準化的防控原則,實行新生分校區、分批次、分日期錯峰報到。

進一步簡化報到流程,便于新生盡快入校,新生報到時只核驗和收取錄取通知書、掃報到碼,其他手續待入住寢室后由學院組織各班級統一辦理。

精準服務更貼心

今年,是學校創新實施“學長小教員”計劃的第三年,已完成集中培訓的300余名“學長小教員”將按照1:3的比例與新生寢室進行相應配對,小教員們第一時間聯系各自對應的新生開展服務工作,并將在新生軍訓及日常生活學習中協助教官與輔導員開展管理工作。各學院、各社團志愿者也參加到迎新工作中,引導陪同新生辦理入校手續,讓新生感受到學長學姐們熱情周到的服務。

校黨委書記喻曉社、校長周創兵等學校領導來到迎新報到點,與新生們親切交流,向他們表示熱烈歡迎,并慰問了現場的工作人員和志愿者。學校在保障安全的同時,更為新生及家長們送上貼心服務,專門在火車站、機場安排了校車接送點;食堂根據新生報到時間的不固定性,延長用餐時間,開設值班專窗;在室內體育館專門配置草席、飲用水、驅蚊水等生活用品,為部分暫不能返程的新生家長解決住宿問題等。

入學教育重“四自”

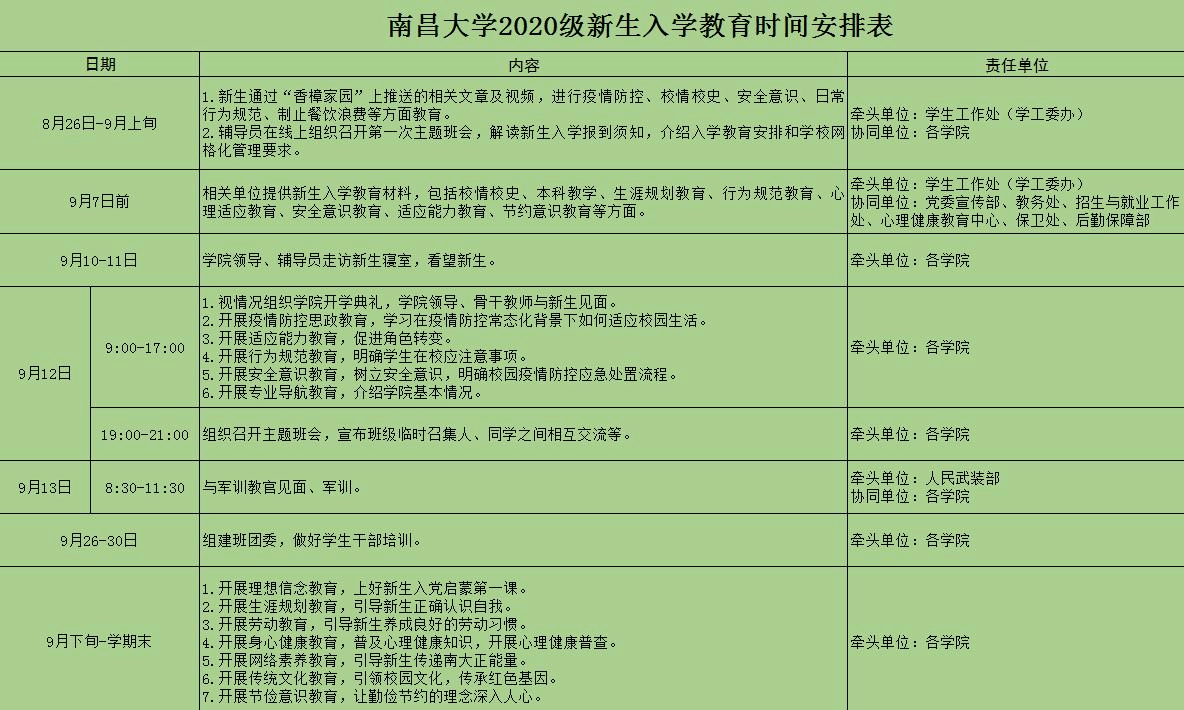
新生入學教育是大學教育的起點,是學校人才培養工作的重要環節。學校以培養學生“自主學習、自我管理、自我教育、自覺成長”能力為目標,按照“分階段推進、分重點實施、分三級開展”的思路,開展系列內容豐富、形式多樣的入學教育活動。活動分“前置教育”“集中教育”和“日常教育”三個階段,為期一個學期,圍繞學風建設、能力提升、修身立德、家國情懷四個重點,將開展專業導航、評價體系、生涯規劃、適應能力、主體意識、安全意識、身心健康、道德修養、勞動教育、網絡素養、節儉意識、疫情防控、理想信念、國防安全、愛校榮校、傳統文化等教育活動,為把學生培養成為德智體美勞全面發展的社會主義建設者和接班人開好局、起好步。



編    輯:涂金鳳

責任編輯:許  航


真人百家乐网络游戏信誉怎么样| 赌博百家乐官网有技巧吗| 大发888城| 德州扑克单机版下载| 杨浦区| 诚信百家乐官网在线平台| 凯斯百家乐官网的玩法技巧和规则 | 百家乐投注技巧球讯网| 大发888娱乐场下载新澳博| 百家乐官网什么叫缆| 百家乐官网牌壳| 百乐坊娱乐城官网| 土豪百家乐官网的玩法技巧和规则 | 博彩网论坛| 百家乐官网完美一对| 百家乐评级网站| 石台县| 威尼斯人娱乐城佣金| 狮威娱乐城| 百家乐怎么做弊| 百家乐官网技巧之写路| 百家乐推筒子| 现金轮盘游戏| 百家乐官网园蒙特卡罗| 百家乐官网真钱斗地主| 金世豪百家乐的玩法技巧和规则 | 大发888娱乐城 17| 郑州百家乐官网高手| 康莱德百家乐的玩法技巧和规则 | 百家乐是娱乐场最不公平的游戏| 真人百家乐官网是啥游戏| 百家乐游戏机路法| 博客国际| 全讯网abckkk.com| 皇家一号娱乐城| 百家乐路单| 百家乐官网怎么玩啊| 网上百家乐真坑人| 百家乐官网投注网出租| 澳门百家乐官网才能| 大发888bet娱乐场下载|